Powrót do Agregaty hydauliczne

Zespół hydrauliczny odpowiedni do Loading Systems 232 M, 1V, 1,5Kw

Art. nr.: 201001040

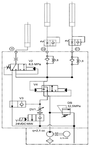
Zespół hydrauliczny z zbiornikiem oleju, pasujący do modelu 232M, 232NG i 232JNG z wargą uchylną, 1 zaworowy  firmy Loading Systems.

- Odpowiedni do modeli Loading Systems z wargą uchylną 1 zawór
- Plastikowy zbiornik oleju 5 litrów (montaż liniowy)
- Standardowo wyposażony w mocny silnik trójfazowy 1,5 kW
- Wydajność: 4,5 litra na minutę
- Cewka: 24VDC / 18W
- 230/400V – 50Hz
- Bezpośredni montaż: brak potrzeby stosowania adapterów do oryginalnych węży
- Regulowany wspornik do montażu na rampie w zestawie
- Ekonomiczna alternatywa dla oryginalnej jednostki
- Krótkie terminy dostaw
- Wymiary: 508 mm x 258 mm x 201 mm

Waga:
13,5 Kg
Jednostka:
sztuka
Marki bramy:
Loading Systems

Ostatnio oglądane produkty